20年前,游戏史上重磅的1998年,星际争霸、半条命、彩虹六号这些后期开启了电竞时代的游戏刚刚开始他们的征途。
16年前,魔兽争霸3发行。
14年前,DOTA诞生。
9年前,LOL美服正式开服。
7年前,LOL登陆中国。
6年前,CS的最成功继承人——CS:GO发行。
3年前,王者荣耀开启了手机电竞时代。
1年前,绝地求生开始测试。
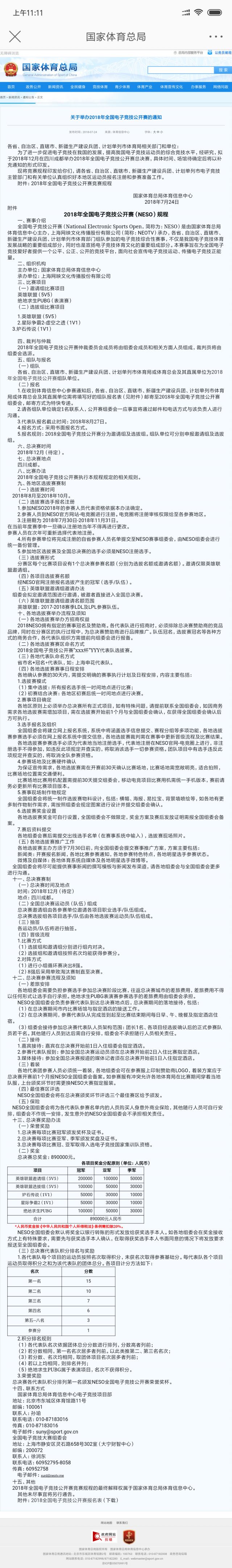
昨天,国家体育总局发布通知,由国家体育总局主办的全国电子竞技公开赛正式发布,英雄联盟等游戏列为正式比赛,绝地求生列入观赏赛。冠亚军取得国家集训队资格!

多年的期盼,游戏乃至电子竞技,从电子海洛因到现在的正式地位,我们等了太久!
一个新的时代就此开始!
当初的你们,现在还能否参与其中?青春的少年们,你们的电竞梦有了未来!
最后让我们说一句:电竞技术哪家强?山东学院找蓝翔!
(ps:目前国家体育总局该公告页面已经404,原因不明..)
最下方为通知全文截图:

今天的每日一问来了!emmmm.....这个问题感觉非常的有争议啊...似乎能听到战争的号角再次吹起....所以写在本篇前面的就是:本篇禁止吵架,引战,违反的同学会被做禁言处理的!请大家和平讨论!!那么今天的问题奉上…
嗯,又到了每周五送的日子了!首先要大喊一声:我们是谁!今天,小编我就来和大家义正言辞的聊一聊我们动漫之家....的欢乐向!众所周知,欢乐向是我们动漫之家最好看的分类,没有之一。也是我们最引以为豪的分类,没…
近日,日本受到高温天气的影响,出现了不少中暑等的人,政府也多次呼吁大家注意防暑。推特网友kissshot51趁着这个时候,用赛文·奥特曼和宇宙忍者巴尔坦星人拍摄了一段四格小故事。从图片上不难看出,当赛文·奥特曼…